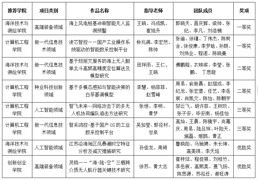
近日,第十九届“挑战杯”全国大学生课外学术科技作品竞赛2025年度中国青年科技创新“揭榜挂帅”擂台赛正在火热进行中。在已揭晓的部分奖项中,我校师生团队凭借卓越的科研实力和创新精神,共斩获8项大奖,其中,一等奖2项,二等奖2项,三等奖2项,优胜奖2项,在该类赛事的获奖数量和奖项等级上均实现历史性突破。
据悉,自2021年在“挑战杯”框架下首次设立以来,“揭榜挂帅”专项赛已成功举办三届,成为共青团引领青年投身科技创新的重要平台。2025年,赛事全新升级为“中国青年科技创新‘揭榜挂帅’擂台赛”,聚焦新一代信息技术、人工智能等8大战略性新兴产业,在全国设立8个主擂台城市。“揭榜挂帅”擂台赛秉持“英雄不论出处,谁有本事谁揭榜”的理念,以服务国家重大战略需求为导向,以解决实际问题为目标,旨在引导广大青年踊跃投身科研攻关一线,加速科技创新成果向现实生产力转化。
自第十九届“挑战杯”全国大学生课外学术科技作品竞赛启动以来,学校高度重视赛事组织和备赛工作,校领导多次到模拟答辩会现场进行指导,为参赛师生加油鼓劲。校团委、教务处、创新创业学院等相关单位,为参赛团队构筑起全方位的资源保障体系,提供坚实的专业支持后盾。与此同时,校团委积极整合校内外优质资源,针对参赛团队开展系统化培训和精准化指导,聚焦项目文本撰写打磨、路演现场效果提升、答辩礼仪规范强化等关键环节,为参赛团队进行全方位“赋能充电”,显著提升了参赛项目的竞赛水平和展示效果。
