1月12日,药学院刘彬&吉敬课题组团队以江苏海洋大学为论文第一完成单位和通讯单位在Nature(《自然》)旗下子刊Cell Death and Disease(IF=9, 中科院1区,TOP期刊)上发表了题为“FBXO5-mediated RNF183 degradation prevents endoplasmic reticulum stress-induced apoptosis and promotes colon cancer progression”的研究论文。通过多学科通力协作,该研究成果首次揭示了FBXO5在结肠癌发生发展中的重要性,详细阐明了FBXO5与内质网应激之间的关系,通过多种生物学技术深入研究了FBXO5在结肠癌中异常表达和发挥作用的具体分子机制,为结肠癌的诊断和治疗提供新的重要理论依据。该文第一作者是药学院的吉敬副教授,刘彬教授、刘伟教授为共同通讯作者。

内质网(ER)应激在维持细胞稳态方面具有至关重要的作用,其在肠道上皮富含内质网结构的结直肠癌中对于癌细胞的增殖和存活发挥的作用更为突出,但具体的调节机制还未阐明。为了揭示参与结肠癌内质网应激进展的调节因子,研究团队通过生物信息学分析结肠癌的基因表达谱,发现内质网应激能够上调UPR信号通路,并且抑制E2F靶基因的表达,从而导致结肠癌细胞在G2/M期发生阻滞。

内质网应抑制结肠癌细胞中的E2F靶基因表达并诱导G2/M检查点阻滞
F-box家族蛋白在细胞周期调控中起着重要的作用,该团队进一步通过生物信息学、荧光素酶报告实验、染色质免疫沉淀、蛋白免疫印迹等实验方法,分析F-box家族蛋白在结肠癌细胞中与内质网应激的关系,首次发现内质网应激通过抑制E2F2选择性下调FBXO5的转录表达,FBXO5通过PERK/IRE1α/ATF6信号通路参与内质网应激介导的细胞周期。

内质网应激选择性下调调控FBXO5的表达

内质网应激通过下调E2F2抑制FBXO5的表达

FBXO5通过抑制PERK/IRE1α/ATF6信号通路的激活,防止内质网应激诱导结肠癌细胞的凋亡
研究团队通过裸鼠成瘤实验、H&E染色和临床病人样本免疫印迹等实验,发现FBXO5在人类结肠癌中高表达,是结肠癌预后不良的重要指标,干扰FBXO5的基因表达能够促进由内质网应激诱导的细胞凋亡,抑制肿瘤细胞生长,表明FBXO5是一个结肠癌治疗的重要新靶点。

沉默FBXO5表达抑制裸鼠结肠癌的生长

FBXO5在结肠癌中的表达
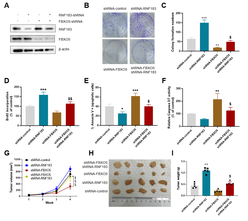
FBXO5是如何促进结肠癌发生发展的?研究团队进一步通过BioGRID数据库互作蛋白分析、分子对接模拟等实验,发现了FBXO5的潜在相互作用蛋白RNF183,随后通过co-IP、内源性IP、蛋白半衰期等实验验证了FBXO5具有与RNF183结合并调节其泛素化和稳定性的能力,最后通过RNA干扰技术结合裸鼠成瘤、细胞克隆等体内外实验证实FBXO5通过泛素化降解RNF183发挥促进肿瘤作用,阐明FBXO5促进结肠癌发生发展的分子机制。

FBXO5调节RNF183的稳定性和泛素化

FBXO5通过RNF183促进肿瘤的发展
研究团队的本次研究成果原创性的发现FBXO5在结肠癌中的功能和具体分子机制,为结肠癌提供新的治疗靶点,为新型药物的开发和患者的治疗带来新希望。

模式图
该研究获得国家自然科学基金项目、江苏省杰出青年基金项目、江苏省高校自然科学基金重大项目、江苏省高校“青蓝工程”骨干教师建设项目经费等的资助。
文章链接:https://www.nature.com/articles/s41419-024-06421-2