WebVPN | 统一信息门户 | 办公网 | 办公电话 | 工作流程 | 电子邮件
学生 教师 校友 考生 访客
校园快讯
当前位置: 首页>>校园快讯>>正文
我校在2023年度江苏省普通高等学校本专科优秀毕业设计(论文)评选中再获佳绩
2024-05-08 15:00 祝春水  教务处   (点击: )
分享到:

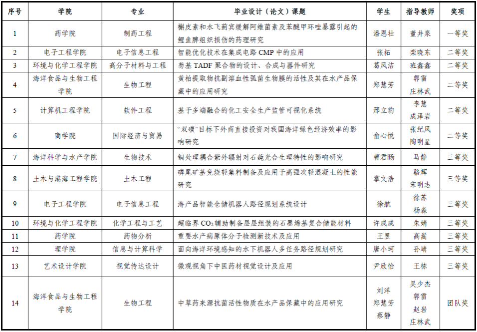
近日,江苏省教育厅公布了2023年度江苏省普通高等学校本专科优秀毕业设计(论文)评选结果,我校共获得优秀毕业设计(论文)一等奖1项、二等奖5项、三等奖7项及团队优秀毕业设计(论文)1项。继2021年度获得优秀毕业设计(论文)一等奖后,再获佳绩。

一直以来,学校坚持立德树人根本任务,始终把毕业设计(论文)作为本科人才培养的重要一环。鼓励推行毕业设计(论文)“双导师制”,指导学生参与真实工程项目。针对选题抽检、开题答辩、过程督查、论文查重、校外盲审、答辩督导等环节,做好毕业设计(论文)全过程管理与监控。严格答辩资格审核,对毕业设计(论文)暂未达到要求的,实行缓答辩和二次答辩制度,有效地保障了毕业设计(论文)的质量。

学校将继续深化本科教育教学综合改革,以新一轮本科教育教学审核评估为契机,牢固树立“以生为本,追求卓越”的质保理念,进一步加强本科毕业设计(论文)工作管理,鼓励教师指导出更多的优秀毕业设计(论文),全面提升一流应用型人才培养成效。

2023年度江苏省普通高校本专科优秀毕业设计(论文)名单

关闭窗口

Copyright © 2006-2021 Jiangsu Ocean University. All Rights Reserved
招生咨询电话:(0518)80307598
江苏海洋大学办公室版权所有 地址:江苏省连云港市海州区苍梧路59号 电话:0518-85895000   邮编:222005